
Cách đây 6 tuần, David Webb, cựu giám đốc Sở Giao dịch chứng khoán Hong Kong đã công bố một báo cáo với tiêu đề: “Mạng lưới bí ẩn: 50 cổ phiếu không nên nắm giữ”.
Theo quan điểm của ông, đây là các công ty có mối liên hệ phức tạp với nhau thông qua việc sở hữu chéo, đang có hành động đẩy giá trị cổ phiếu lên mức không bền vững.
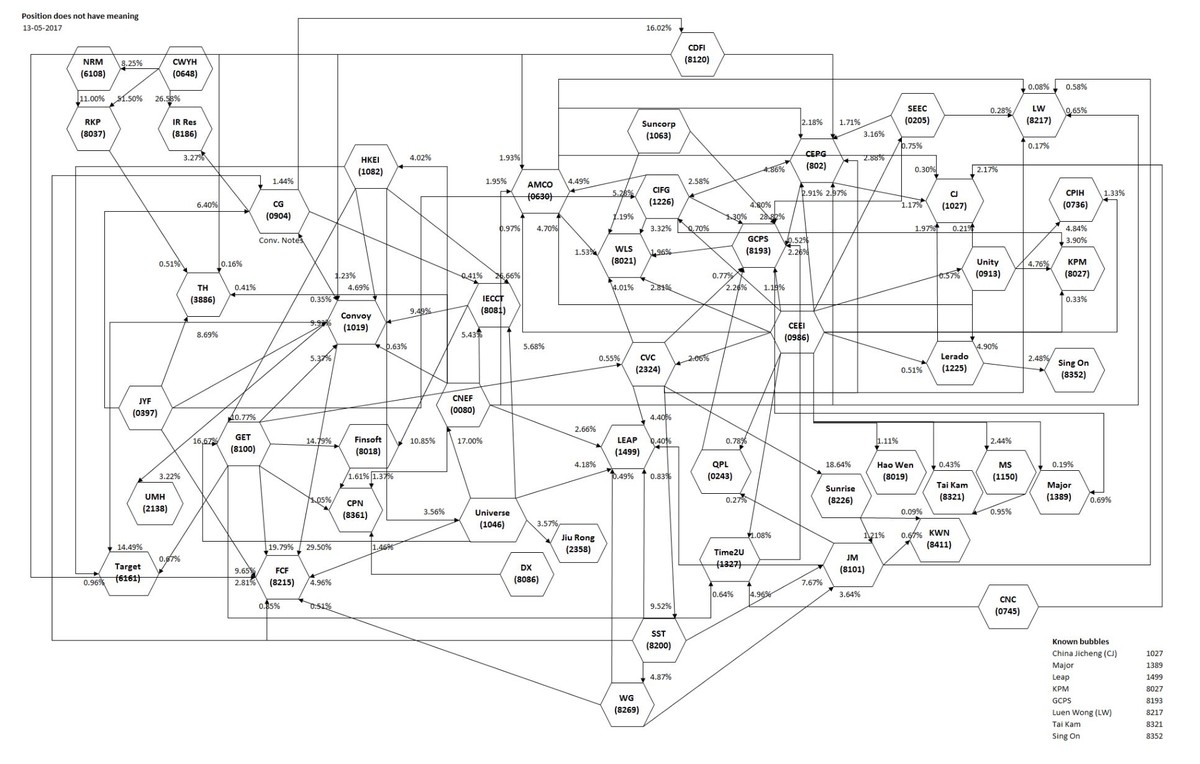
"Mạng lưới bí ẩn" trong báo cáo của David Webb Vào ngày hôm qua (27/6), rất nhiều trong số các cổ phiếu vốn hóa nhỏ tại sàn giao dịch Growth Enterprise Market (GEM), “anh em ruột” với Sàn Giao dịch chứng khoán Hong Kong, đã lao dốc, một số mã giảm hơn 90%. Diễn biến này đang đưa ra tín hiệu mạnh đối với giới chức quản lý, những người cũng từng lên tiếng cảnh bảo rằng thị trường GEM là một “hộp đen” và không loại trừ các hành vi thao túng giá.
Tới lúc này, báo cáo của David Webb mới nhận được sự chú ý đúng mực. Theo đó, trong số 20 cổ phiếu giảm mạnh nhất trong phiên giao dịch ngày hôm qua, 17 cái tên đã được liệt kê tại “mạng lưới bí ẩn” của David Webb. Chưa kể, hơn 30 trong số 50 cái tên được Webb liệt kê đều trong xu hướng giảm.

17 trong số 20 cổ phiếu giảm mạnh nhất có mặt trong danh sách "Mạng lưới bí ẩn"
Trước dó, Lerado đã công bố việc tiến hành đầu tư vào China Jicheng và đóng vai trò là công ty tư vấn khi cổ phiếu của GreaterChina niêm yết năm 2015.
Trong ngày hôm qua, Lerado cho biết Công ty đã bán 1,48 tỷ cổ phiếu của China Jicheng với mức giá trung bình 0,0169 HKD/cổ phiếu.
Trước đó, Uỷ ban Chứng khoán Hong Kong (SFC) đã tạm ngừng giao dịch cổ phiếu của Lerado vào ngày 6/6, cho rằng công ty này mắc phải một số sai sót, chưa hoàn thành hoặc công bố thông tin sai lệch”.

David Webb