
Tuy nhiên, hiểu thế nào là đúng về hai nội dung đó là điểm khó khăn với nhiều DN, bởi những nội dung này rất mới và có tính đột phá.
Thoái vốn, nếu ế, được giảm giá
Theo Sở GDCK Hà Nội (HNX), Quyết định số 51/2014/QĐ-TTg là một bước tiến lớn của cơ quan quản lý khi lần đầu cho phép DNNN được thoái vốn dưới mệnh giá và giá trị sổ sách. Đây được xem là một trong những điểm nghẽn trong quá trình cổ phần hóa DNNN hiện nay. Theo đó, việc thoái vốn dưới mệnh giá/giá trị sổ sách kế toán phải dựa trên nguyên tắc hạn chế tối đa tổn thất đầu tư và bảo toàn vốn nhà nước ở mức cao nhất, đồng thời doanh nghiệp phải trích lập bổ sung cho đủ dự phòng tổn thất các khoản đầu tư tài chính.
Quyết định 51/2014 đã quy định mức điều chỉnh giảm giá bán tối đa để các DN chủ động trong quá trình thoái vốn. Cụ thể, đối với cổ phiếu đã niêm yết có thị giá dưới mệnh giá thì bán theo biên độ quy định trên sàn. Nếu sau 3 tháng không bán hết thì giảm giá bán tối đa 10% so với bình quân giá giao dịch thành công của 15 ngày trước đó để bán thỏa thuận (xem biểu đồ 1).
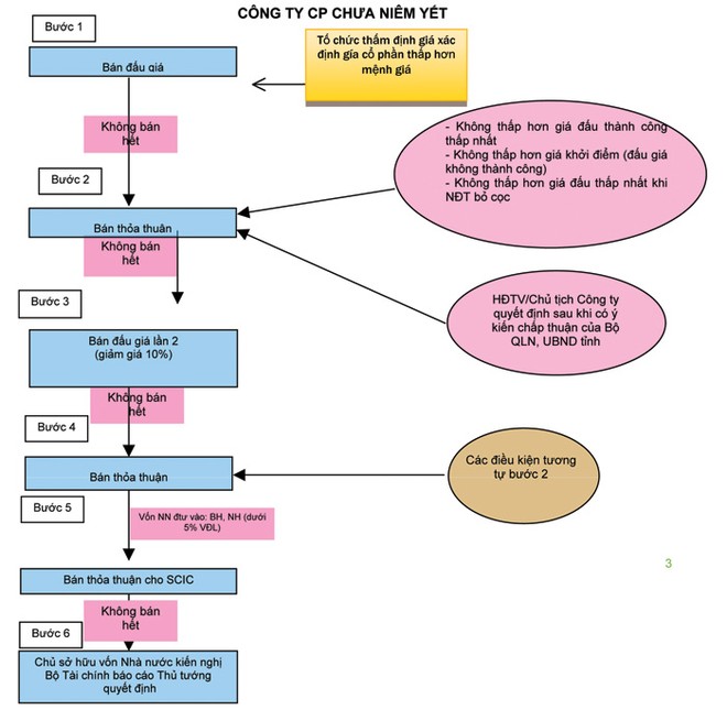
Đối với DN chưa niêm yết được định giá thấp hơn mệnh giá thì tổ chức bán cổ phần công khai. Nếu không thành công, DN có thể bán thỏa thuận với giá không thấp hơn giá đấu thành công thấp nhất (trường hợp giá khởi điểm bán đấu giá lần đầu không thành công). Còn nếu nhà đầu tư bỏ cọc hoàn toàn thì giá thỏa thuận không thấp hơn giá đấu thấp nhất. Thời gian hoàn tất việc bán thỏa thuận tối đa là 60 ngày kể từ ngày kết thúc thời hạn nộp tiền mua cổ phần của cuộc đấu giá lần đầu. Trong trường hợp thỏa thuận không thành công thì mức giá khởi điểm để bán lần 2 giảm tối đa không quá 10% so với giá khởi điểm lần đầu.
Bên cạnh đó, Quyết định cũng đưa ra quy định về việc thoái vốn tại các DN đầu tư tài chính, các ngân hàng thương mại của các tập đoàn, tổng công ty nhà nước, theo đó, có thể giao các ngân hàng thương mại nhà nước mua lại hoặc chuyển Ngân hàng Nhà nước làm đại diện chủ sở hữu.
CPH xong, DN phải lên sàn
Cũng theo đánh giá của HNX, thời gian qua, việc các doanh nghiệp không đưa cổ phiếu vào giao dịch tập trung đã khiến cho nhà đầu tư không mấy mặn mà với các phiên đấu giá. Xử lý điểm nghẽn này, Quyết định 51/2014/QĐ-TTg quy định, các DN cổ phần hóa sau ngày 1/11/2014 phải có kế hoạch tham gia giao dịch tập trung trên thị trường đăng ký giao dịch (UPCoM)/niêm yết trong vòng 90 ngày/1 năm kể từ ngày có giấy chứng nhận đăng ký kinh doanh. Đối với các DN cổ phần hóa trước thời điểm văn bản trên có hiệu lực thì phải có kế hoạch tham gia giao dịch tập trung trong vòng 1 năm kể từ ngày 1/11/2014.
Tại Hội nghị phổ biến chính sách mới về thoái vốn, bán cổ phần, đăng ký giao dịch và niêm yết trên UPCoM tuần qua, một số DN đặt câu hỏi, sau cổ phần hóa, DN muốn niêm yết ngay được không? Trả lời thắc mắc này, trong bài phát biểu tổng kết Hội nghị, Chủ tịch UBCK Vũ Bằng nhận định, quy định 90 ngày kể từ ngày được cấp Giấy chứng nhận đăng ký DN, DN phải hoàn tất thủ tục đăng ký công ty đại chúng, đăng ký cổ phiếu để lưu ký tập trung và đăng ký giao dịch trên UPCoM đã được đề cập trong Quyết định 51/2014/QĐ-TTg. “Trong trường hợp các DN đủ điều kiện niêm yết muốn niêm yết ngay thì phải có hướng dẫn”, Chủ tịch Vũ Bằng nói.
Cũng theo Chủ tịch UBCK, khả năng niêm yết ngay của DN có nhiều cái khó, trước hết là phải có nghị quyết đại hội đồng cổ đông, sau đó phải có tối thiểu 1 năm hoạt động dưới hình thức CTCP. “Những vướng mắc này chúng tôi sẽ báo cáo Chính phủ để có hướng dẫn cụ thể, thay vì việc Chính phủ phải xem xét từng trường hợp riêng”, ông Bằng nói.
Như vậy, việc DNNN sau cổ phần hóa phải đăng ký giao dịch trên UPCoM đã được quy định rõ, nhưng nếu DN có nhu cầu đưa cổ phiếu lên sàn cao hơn (sàn niêm yết) chứ không vào UPCoM thì phải xử lý ra sao? Theo quan điểm của người đứng đầu ngành chứng khoán, vấn đề này phải chờ hướng dẫn cụ thể hơn từ Chính phủ. Cùng với đó, việc xác định rõ vai trò của SCIC trong việc mua cổ phần của DNNN khi đấu giá, đồng thời chế tài cho các chủ thể thực thi Quyết định 51 là gì, cũng là những điểm cần sớm được làm rõ, để những quyết sách Thủ tướng ban hành đi vào cuộc sống.